x
I N S P E K T O R A T

Kedudukan dan Alamat

Kedudukan

Inspektorat Provinsi Jawa Timur merupakan unsur pengawas penyelenggara pemerintah daerah, dipimpin oleh seorang Inspektur yang bertanggung jawab kepada Gubernur melalui Sekretaris Daerah.

Alamat

Inspektorat Provinsi Jawa Timur

Jl. Raya Bandara Juanda No 8 Sidoarjo

email : itprov@jatimprov.go.id

website : https://inspektorat.jatimprov.go.id

Telp. /Fax. (031) 85595721

Visi Dan Misi

Visi Pemerintah Provinsi Jawa Timur yang ingin diwujudkan adalah "Terwujudnya Masyarakat Jawa Timur Yang Adil, Sejahtera, Unggul Dan Berakhlak Dengan Tata Kelola Pemerintahan Yang Partisipatoris Inklusif Melalui Kerja Bersama Dan Semangat Gotong Royong".

Visi Pembangunan Daerah Provinsi Jawa Timur tersebut kemudian diterjemahkan ke dalam rumusan umum mengenai upaya-upaya yang akan dilaksanakan untuk mewujudkan visi, yang disebut dengan misi.


  • Di antara misi-misi utama yang difokuskan oleh Pemerintah Provinsi Jawa Timur, Inspektorat selaku APIP mengemban salah satu misi yaitu :
  • “Tata Kelola Pemerintahan yang Bersih, Inovatif, Terbuka, Partisipatoris Memperkuat Demokrasi Kewargaan untuk Menghadirkan Ruang Sosial yang menghargai prinsip Kebhinekaan.”

Tujuan

Tujuan Inspektorat Provinsi Jawa Timur yaitu  “Terwujudnya Pemerintahan yang Bersih dan Berintegritas”.

Tujuan tersebut dijabarkan ke dalam sasaran agar menjadi terukur dan fokus, efektif dan spesifik, serta dapat dicapai dengan sasaran Inspektorat yaitu “Meningkatnya Kualitas Pengawasan Pengelolaan Keuangan Daerah”.

Tugas Pokok Dan Fungsi

Tugas

 

Berdasarkan Peraturan Daerah Provinsi Jawa Timur Nomor 11 Tahun 2016, Inspektorat bertugas melaksanakan pengawasan terhadap pelaksanaan urusan pemerintahan di daerah provinsi, pelaksanaan pembinaan atas penyelenggaraan pemerintahan daerah kabupaten/ kota dan pelaksanaan urusan pemerintahan di daerah kabupaten/ kota.

 

Fungsi

 

Dalam menjalankan tugas tersebut, Inspektorat Provinsi Jawa Timur menyelenggarakan fungsi:

  • Perumusan kebijakan teknis pengawasan dan fasilitasi pengawasan;
  • Pelaksanaan pengawasan internal terhadap kinerja dan keuangan melalui audit, reviu, evaluasi, pemantauan, dan kegiatan pengawasan lainnya;
  • pelaksanaan pengawasan untuk tujuan tertentu atas penugasan dari Gubernur dan/atau Menteri;
  • penyusunan laporan hasil pengawasan;
  • pelaksanaan koordinasi pencegahan tindak pidana korupsi;
  • pengawasan pelaksanaan program reformasi birokrasi;
  • pelaksanaan administrasi Inspektorat; dan
  • pelaksanaan fungsi lain yang diberikan oleh Gubernur terkait dengan tugas dan fungsinya.

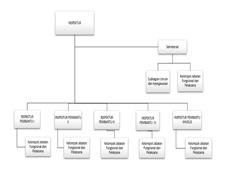
Struktur Organisasi

Maklumat

img

Pejabatan Struktural

 

JABATANNAMA
INSPEKTURIr. Hendro Gunawan, MA
SEKRETARISSyamsul Huda, SH, MSi
INSPEKTUR PEMBANTU IHery Santoso, SE, M.A, Ak., QGIA
INSPEKTUR PEMBANTU IIDahono Nuswantoro, SE, MM, M.Ak
INSPEKTUR PEMBANTU IIINoviandi Cahyo Putro, SE, M.Ak, Ak., QGIA
INSPEKTUR PEMBANTU IVDrs. Ec. Dradjat Haryono, MM
INSPEKTUR PEMBANTU KHUSUSMaryadi Noor, SE, MM
KASUBBAG. TATA USAHASony Hendra Dharmawan, S.Sos
Ketua Tim Kerja Program dan PelaporanHafidh Jauhari, M. Pd., MH., CPIA
Ketua Tim Kerja KeuanganAnggun Anita Sari, ST, M.A., QGIA

 

Piagam Pengawasan Intern

Mantan Inspektur

Nama Inspektur

img
a

Tahun Masuk

2008 - 2008

img
Dr. Drs. HELMY PERDANA PUTERA, M.Si., CGCAE

Tahun Masuk

2018 - 2023

img
Drs. SOERJADI

Tahun Masuk

1982 - 1987

img
Kol. (Purn) Drs. IMAM SUNYOTO

Tahun Masuk

1981 - 1982

img
Drs . ACHMAD SODIQ

Tahun Masuk

1976 - 1981

img
Drs. NURWIYATNO, MM

Tahun Masuk

2014 - 2017

img
Ir. BAMBANG SADONO, MM

Tahun Masuk

2011 - 2014

img
Drs. ZARKASI, M.Si

Tahun Masuk

2010 - 2011

img
Dr H AHMAD SUKARDI, MM

Tahun Masuk

-

img
Drs. Ir. MULYADI WR, MMT

Tahun Masuk

2009 - 2010

img
I MADE SUTARYA, SH, M.Hum

Tahun Masuk

2007 - 2009

img
Drs. INDRIJONO, MM

Tahun Masuk

2001 - 2007

img
Drs. IRWAN MASRUR HADIPUTRO

Tahun Masuk

1997 - 2001

img
Kol. (Purn) PRIJANTO WIBOWO

Tahun Masuk

1994 - 1997

img
Drs. SOEBARKAH POETRO HADWIRJO

Tahun Masuk

1989 - 1994

img
Drs. SAMIARTO LAKSONO

Tahun Masuk

1987 - 1989




bg

Ayo Kita Membangun Bersama!